pathwayhealth

Pathway Health Overview

End-to-End Mobile App Case Study

The goal of this project is to create a one-stop app for users to access lab results, make appointments, and connect with a community.

Role: Jr. UX/UI Designer (solo)

Duration: 6 months

Tools: Pen and Paper, Figma, Canva

The Problem

This app was created with anxious users in mind. Many users experience anxiety caused by waiting for lab results, the next appointment for a doctor’s diagnosis, and treatment plans. With this in mind, I wanted to create an app to make the user (caretaker)’s life easier.

Qualitative Research

Research

The goal of the research is to understand the user's general attitude towards waiting for a loved one's lab results as well as the pain points that users have surrounding health and how the app can meet those needs.

Demographics

demographics

Interview Questions

  • Where do you get your health knowledge when you don't understand a certain health topic?
  • Have you experienced wanting to expedite a lab results because of worries or fears towards a loved one's health?
  • What was your initial reaction when you received a health scare?
  • Did you have a positive healthcare experience?
  • What feature from a health app have you used before that you particularly enjoyed?
  • How often do you visit the doctors?
  • How often do you think about your health?
  • How old are you?

Key Findings

  • Most user's initial response to any health scare about themselves or their loved ones is to respond in fear
  • The pain point for some users is not knowing what to do during the waiting period
  • People come from different backgrounds and have varying degrees of health knowledge
  • The more information a user knows about their health, they might respond by seeking medical attention more quickly rather than responding in fear only

Personas

After collecting the interview data, I created a persona to define the problem and hypothesis.

personas

Visual Data

visualdata

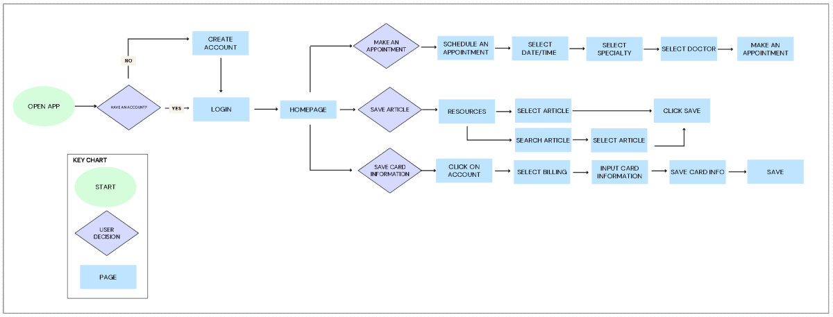
User Flows

Main Flow: Users can make an appointment, search and save articles, and save card information on account to make the payment process easier to access.

userflow

Sketches

I chose to use pen and paper (grid lines) for my lo-fidelity wireframe as I wanted to jot down the ideas that immediately came to mind. I felt grid lines would better capture the frame and makes it easier to align things. I wanted to capture the idea that comes since paper is easy to create and modify. I can also get more creative since I’m not stressed over the small details or learning how to navigate the software. Therefore, I decided to use pen and paper for my lo-fidelity wireframes.

Make an Appointment

sketches

Payment

payment

Save an Article

article

Mid-Fidelity Wireframes

Make an Appointment

appointment

Payment

payment

Save an Article

article

Usability Testing

Participants and Schedule: There will be 6 participants in the usability study and they are each from a different background.
Methodology: The usability test will be moderated in-person at various locations. Results are recorded through a voice recording app. The test were done on participants who had experience with any kind of healthcare app.
Goal: To check the app's usability, usefulness, and efficiency. We will determine if additional features need to be included or excluded to provide users with a better experience to lessen their already piling stress from incessant health appointments.

Issue 1: The Home page has no substantial function and some features do not make sense
Proposed Change: change the homepage to the message center.

issueone

Issue 2: Absence of Checkbox on the “Create Account”
Proposed Change: Include a checkbox and left align texts

issuetwo

Issue 3: Absence of password verification on "create account"
Proposed Change: Include a password viewing button to double check if entered in incorrectly

issuethree

Issue 4: Color for CTA is not visible enough and the font “or continue with” is too small
Proposed Change: Change the CTA color to a different blue and increase the font size for the social media option

issuefour

Affinity Map

affinitymap

Loading Onboard/Process

loadingonboardingprocess

Create Account/Log In/Inbox

createaccount

Schedule an Appointment

appintment

Save Payment

payment

Save an Article

article

Mockups

mockups

Final Learnings

What can I do better next time?

  • Get better at scheduling interviews ahead of time as coordinating the interviews took longer than expected
  • Explore different tools to help enhance user experience
  • Include more usability tests after each prototype revisions